18005577775
文章分类
今天,阜阳人的朋友圈被堵路维权刷屏了昨天到今天,阜阳已爆发三起堵路维权事件起因均跟学区房有关昨天上午在阜阳一小区门口爆发了数名业主拉横幅集体维权事件多名业主将整条交通要道堵的水泄不通今天,阜阳又上演了

百姓生活

评论 0

查看 1512

2018年8月23日

小编的房租又被涨了心疼得我两眼泪汪汪啊于是小编立志要在阜阳买房梦想还是要有的说不定见鬼了呢小编已经整理好阜阳各区二手房8月的均价看看你可以买在哪里?就算买不起给自己定个小目标也是可以的对吧?已经买房了

百姓生活

评论 0

查看 1759

2018年8月23日

前几天我们刚报道了阜阳一女子在微信群中转发血腥暴力视频被拘留的消息现在又有人因此被抓了! 8月17日,颍泉警方在网络巡查过程中发现,本地一微信群内出现一段时长3分19秒,画面十分血腥暴力的视

百姓生活

评论 0

查看 1492

2018年8月22日

大学生入学不用愁,可在“家门口”办理生源地信用助学贷款。目前,阜南县生源地信用助学贷款工作已经开始。生源地信用助学贷款是国家助学贷款的重要组成部分,是国家开发银行等金融机构向家庭经济困难大学生发放、在

百姓生活

评论 0

查看 1486

2018年8月22日

人不在农村住了,为什么还要在老家盖一栋新房?一位朋友说,“老家的房子就是一个根,不管在哪混,根总是要留住的”。农村的房子其实在很多人心中都享有着无以比拟的地位,再仔细想想,也的确如此。对很多人来说老家

百姓生活

评论 0

查看 1369

2018年8月21日

对于身体健康的人来说零食可以每天吃但药物可不行以下这几种,很多人都搞混了1、润喉片中药润喉片成分以一些有清热解毒消肿作用的中草药为主,如金银花、黄芩、板蓝根、冰片,以及清咽利喉的胖大海、蝉蜕、桔梗、罗

百姓生活

评论 0

查看 1033

2018年8月21日

停电时间:8月21日 05时00分 - 8月21日 20时00分停电范围:【颍州区】九龙镇马寨乡:姚楼村、姚楼、赵庄、姚店、教门庄、五姓庄、大张庄、徐郢、后孟、前孟、郭庄、柳庄、殷庄;庙东村、大姚庄、

百姓生活

评论 0

查看 1722

2018年8月21日

咱农村人挣钱不易,总的来说,很多人生活条件好了,赚到钱了,往往会先建新房,改善家人的居住环境。这款安徽阜阳李总的私人定制别墅,厨房另建在院子,适合建在山清水秀、鸟语花香的乡村。别墅配色清新淡雅,整体外

百姓生活

评论 0

查看 1286

2018年8月21日

最近这两天,又开始下起了雨。要知道下雨天和睡觉才最配哦!为什么一到下雨天我们就想睡觉呢?其实这是有科学依据的快来看空气中的氧含量下降天下雨时,空气中的水蒸汽比较多,平均分子量减少,导致气压降低,氧的含

百姓生活

评论 0

查看 1323

2018年8月19日

这两天阜阳的中小学开始入学报名为了不让孩子输在起跑线上阜阳的家长们也是拼了一个个冒着大雨排队报名现场有多火爆你们感受一下▲师院附中▲实验中学南校区▲阜合产业园实验中学附近今天是实验中学南校区开放日家长

百姓生活

评论 0

查看 1470

2018年8月19日

       崔巨发,男,1968年出生,安徽阜阳人。他儿时不幸残疾,却凭着坚强和拼搏的劲头,历经磨难,取得了事业上的成功。后来他担任颍上县城市花园社区主任,带

百姓生活

评论 0

查看 1639

2018年8月19日

几天前,阜南县王家坝郎湾区的村民郎先生发现,在自家的地旁有两头水牛在吃草。郎先生心想可能是附近村民家的牛,便没有驱赶。谁知过了一夜,直到第二天也没人来把牛牵回。对于农民来说,两头水牛的价值不言而喻。郎

百姓生活

评论 0

查看 1491

2018年8月18日

       近日,有网友留言称,盛世家园三期商铺房产证已经8年,还是办不下来。何止八年,查询发现,在盛世家园购买的房子已有10年之久未能办理相关产权证。为何办

百姓生活

评论 0

查看 2315

2018年8月18日

2011年,颍上县五十铺乡刘庄自然村村民李保国回乡创业,投资60万元创建了颍上县保荟养鸽场。今年7月5日,颍上县环保局以“养鸽场无环保手续,擅自建设,在居民住宅区从事畜禽养殖”为由,向李保国下发行政处

百姓生活

评论 0

查看 1534

2018年8月17日

近日,有网友建议:我建议设置阜阳北高速出口,大概位置在G35济广高速与省道S202交叉口南侧,阜阳市颍泉区伍明镇境内。阜城现有几个高速出口,主要集中在城南及城东。城北和城西没有高速出口。原来在G36界

百姓生活

评论 0

查看 5438

2018年8月17日

痛心无比!昨夜阜阳一对姐弟因溺水身亡!姐姐11岁,弟弟6岁!据@阜阳蓝天沙漠之鹰 的消息8月15日夜间颍东区杨楼镇辖区发生一起溺水事故阜阳蓝天救援队与辖区警方抵达现场后将落水的姐弟俩打捞上来

百姓生活

评论 0

查看 1613

2018年8月16日

阜阳男子李某通过社交网络上的网红发布虚假广告谎称能为他人购买“王者荣耀"、"球球大作战”等游戏的道具或点券诈骗4.9万元!近日,颍上县法院以被告人李某犯诈骗罪被判处有期徒刑三年并处罚金人民币3万元其违

百姓生活

评论 0

查看 1299

2018年8月16日

谈恋爱就谈恋爱嘛但一些人会要求看对方的手机这不,阜阳一对小情侣就因此吵了起来男友非要看女友的手机结果连警察都惊动了……近日在阜城海亮上府小区附近一名男子报警称自己被女朋友打了颍泉巡防大队民警到场后发现

百姓生活

评论 0

查看 1369

2018年8月15日

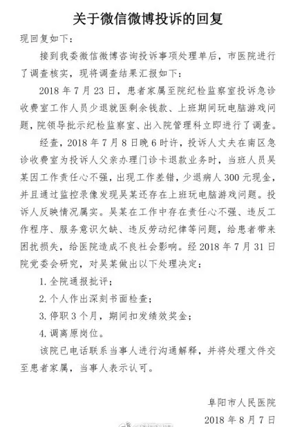
据@颍淮记录者 爆料:7月8日市民纪先生到阜阳市人民医院南区急诊科看病,家人预付押金5200元。当日下午纪先生结束治疗,急诊科收费室人员退费4000元。纪先生家人索要发票,对方称急诊科费用无

百姓生活

评论 0

查看 1500

2018年8月15日

近几年阜城拆迁的很多,有些人对拆迁户有着莫名的讨厌。为何这么讨厌,拆迁没拆到你家吗 ,还是你家没分到钱 ?还有人说拆迁户是暴发户云云……唉……现在的人一天没事,净说那些没有用的……或许这位网友是拆迁户

百姓生活

评论 0

查看 1397

2018年8月15日

18005577775
  • Q Q: 23053276
  • 微信: fyhehuo
微信公众号
微信小程序
Copyright © 2025 “株洲信息网”版权所有  |  ICP证:皖ICP备17022776号-2  |  技术支持:阳分类信息网(V2021.1)

皖公网安备 34130202000500号

  |  
网页内的所有信息均为用户自由发布,交易时请注意识别信息的虚假,交易风险自负!网站内容如有侵犯您权益请联系我们删除,举报信息、删除信息联系客服